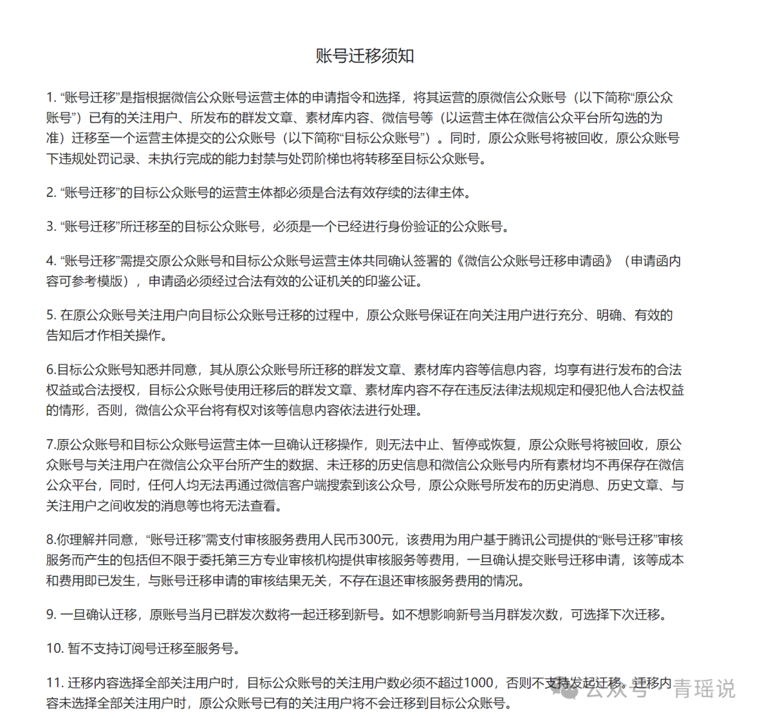
这个月做了一件大事,就是把我的大号迁移到了我的公司名下。
之前那个账号在我们家老何的名下,我迁移是为了留住自己的公司。
如果我打算在自媒体长期发展那公司业务势必是要走下坡路,如果公司没有流水,社保工资啥的就很难进行了。
所以再三考虑下我就迁移了,当然也付出了代价,这个下篇说。
今天主要分享公众号迁移过程。
后台左边下拉有个设置,点开里面的公众号设置,然后里面有个主体信息,最后面有一个账号迁移。
点击开始迁移流程。
第一步,就是签同意书。

这个很长,但是要认真阅读。迁移完以后原账号的文章,素材,粉丝都是会迁移过去的。
点击最下面的同意就可以进行下一步了。
第二步,确认目标账号。
选择你要迁移的内容。值得注意的是目标账号只能是公司账号且目标账号的粉丝数不能超过1000。
最下面要填写目标账号,发送验证申请。

然后目标账号管理员就会收到这样一个信息,点击同意就会启动迁移。

点击这个内容,会跳出一个同意,点击以后就可以进入第三步了。
第三步,信息填写


这里面有一个公证,下载上面那个公证函就好了。
然后自己填写打印去当地公证处进行公证。
再上传公证书和签署过的迁移函就好了。
第四步,确认名称 。
就是说你迁移以后还是用原来的名称还是说用目标账号的名称,或者你要重新改名。
这个名称最好一次性确认好,一旦迁移到公司改名称就没有个人号那么友好了。
个人账户一年可以改两次,但是公司账户需要在微信认证的时候才能改,也就是一年只有一次。
认证一次费用300元。

第五步,填写发票
如果公司抬头就填写公司信息,后台支付以后会有发票,可以自己下载。

第六步就是微信支付了。
费用是300元,支付完成以后两个账号的管理员都会收到这个信息。

点击确认以后平台开始审核。
审核期间会给两个账号的管理员打电话再次确认。
获得同意,审核通过以后,原账号冻结,账号开始迁移。
我的是一天就迁移完成了,原账号原地注销了。
就此迁移完成,两个账号的内容合并到一个账号上。
大家有什么问题,可以关注留言留言,刚迁移过所有记忆都还在,免费解答。
code/s?__biz=MzkxNDY0ODU1Mw==&mid=2247483948&idx=1&sn=5d50a633e03df9f3d967ea21d77eadc1&chksm=c16a7eaaf61df7bc454c0797b68bbf4f2c83cb839821edd09ae3e0f779a16f1b46a1bb92d979#rd